北大光华MBA2020年招生计划
2019-05-20 15:10 | 太奇MBA网
管理类硕士官方备考群,考生互动,择校评估,真题讨论 点击加入备考群>>
北京大学光华管理学院MBA项目2020年招生信息已发布,MBA大陆学生申请系统将于2019年5月初开始接受申请人在线填报申请。如有问题请随时联系我们。
【招生政策】
1. 实行“先面试,后考试”的招生方式,即全部申请人需在申请材料提交截止日之前提交申请材料,经过材料评审,择优给予申请人面试资格;通过综合素质面试选拔给予部分优秀申请人预录取资格;参加全国管理类联考后,成绩达到国家A类线且北京大学思想政治理论考试成绩合格,可获得初录取资格;通过材料真实性复查、政治审核后即被正式录取。
2. 全日制MBA项目与非全日制MBA北京项目、深圳项目、成都项目分别独立招生,一旦给予预录取资格或有条件预录取资格,不能做任何项目调整。
3. 获得北京大学光华管理学院MBA预录取资格的申请人,在报考北京大学并参加全国管理类联考后,如联考成绩未达到国家A类线或北京大学思想政治理论考试成绩不合格,可保留原项目预录取资格至次年。
4. 持有GMAT有效正式成绩700分以上或有效GRE成绩达到词汇161分以上且数学165分以上的申请人可以直接获得面试资格。
有关申请流程、招生时间及招生活动的更多资讯,请查看以下链接:
招生概况:
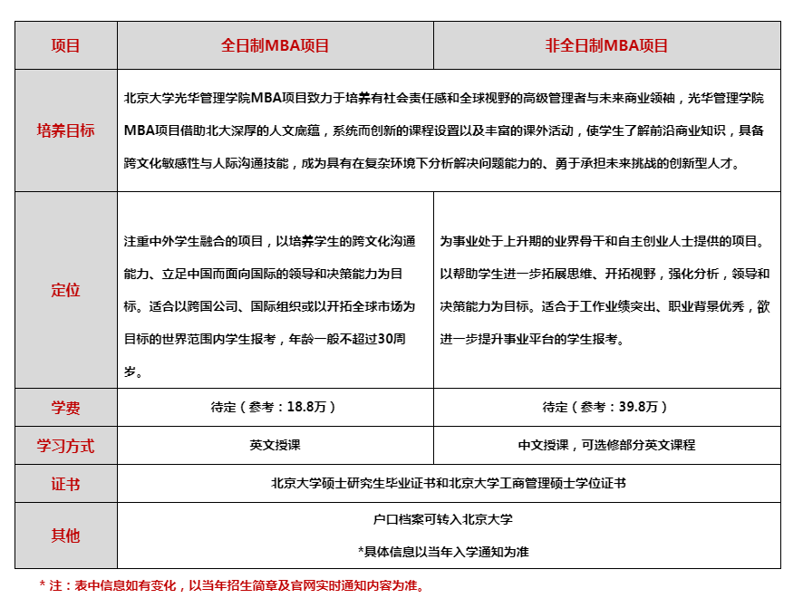
北京大学光华管理学院MBA2020年招生包含全日制MBA和非全日制MBA项目。

报考条件:
1. 拥护中国共产党的领导,愿为社会主义现代化建设服务,品德良好,遵纪守法。
2. 大学本科毕业后有3年或3年以上工作经验(2017年9月1日前获得毕业证书);大专毕业后有5年或5年以上工作经验(2015年9月1日前获得毕业证书);已获硕士学位或博士学位并有2年或2年以上工作经验(2018年9月1日前获得毕业证书)。
3. 身体健康,符合规定的体检标准。
* 申请人在申请提前面试和全国联考报名前应仔细核对本人是否符合报考条件。凡不符合报考条件的申请人将不予录取,相关后果由申请人本人承担。
招生标准:
在提供优质教学质量的同时,我们希望吸引到最优秀的学生。我们的录取过程强调考生的教育背景和职业背景,成长为未来商界精英所需要的个人特质以及职业发展潜力三个方面。我们在面试过程中着重关注考生的教育和职业背景,分析能力、表达能力,职业和社会道德感,现实的职业规划,和成长为未来商界精英所需要的其他个人特质。
教育背景 我们会仔细考察你在大学阶段的学习情况,这包括你所就读的大学、所学习的专业知识与未来商界精英的职业前程的相关程度。我们会特别关注你的英语水平和数量分析能力。如果你能提供GMAT(或者TOEFL、IELTS等)考试成绩那将非常有助于我们进行判断。
职业背景 我们会仔细考察你大学毕业后的工作经历,这包括你所服务的机构的组织特性、你在其中的角色以及你已经取得的业务成绩和表现出来的组织管理能力。我们用这些信息连同你的推荐信等材料作为基础来评估你在未来成长为商界领袖的潜质。
个人特质 我们非常强调未来商界精英所需要具备的特质,这包括但不限于:高标准的职业道德信念与社会责任感、内敛而谦逊的气质、诚实守信、积极面对人生的挑战、无条件尊重他人的行为习惯以及热衷于成就他人的豁达胸怀。
MBA学习过程是一种与教师、同学甚至校友分享的过程,因此我们需要你不仅积极参与各种教学活动,而且能够在课内、课外的每个环节都能做出自己独特而有价值的贡献。

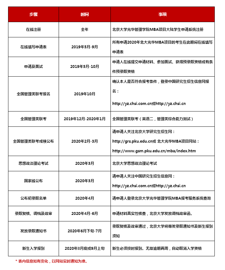
北京大学光华管理学院MBA2020年申请时间与面试时间
2020年全日制MBA项目和非全日制MBA项目不设置申请批次,申请人在线填写材料,检查无误后直接在线提交。对申请人的材料进行评审后,实行滚动预约面试,建议申请人尽早申请并提交申请材料。





