华南理工大学2017年工商管理硕士招生简章
2016-07-06 17:30 | 太奇MBA网
管理类硕士官方备考群,考生互动,择校评估,真题讨论 点击加入备考群>>华南理工大学是直属教育部的研究型全国重点大学,是国家“985工程”和“211工程”重点建设大学,是立足华南,面向全国,以工见长,理工结合,管、经、文、法、医等多学科协调发展的综合性研究型大学。自建校以来,一大批优秀毕业校友成为我国科技骨干、著名企业家和领导干部,学校被社会誉为“工程师的摇篮”、“华南企业家的摇篮”。 U.S. News & World Report2016年全球最佳大学排行榜前400位,工科排名居全球前50位。
作为华南地区最早开办MBA和EMBA项目的院校,华工MBA教育多年来致力于服务企业,以本土企业需求为目标不断深化教学改革。同时,积极开拓全球视野,持续推进国际化合作项目,于2012年获得国际AMBA认证,2015年通过AMBA再认证。
项目使命:扎根华南实践,放眼全球商务,融汇管理创新,培育工商精英
项目愿景:成为植根于华南地区、放眼全球的企业家摇篮
一、为什么选择华工MBA?
扎根华南实践,注重管理实战
华工MBA项目拥有坚实的实践基础,以珠三角经济优势为制高点,寻求华南本土企业实践与MBA教育的契合所在,注重对本土案例的教学与分析。2015年,共有超过100个企业案例应用于华工MBA的课堂教学。
同时,以本土企业真实案例为基础的行动学习课程——华工MBA TOP Consulting企业咨询诊断课程,通过组织学员团队,深入企业进行现场调研考察,为企业进行定性和定量的诊断,让学员在实践中运用所学知识,模拟管理咨询的全过程,实现了真正面向企业管理的知识整合应用实践教学,也被誉为MBA的顶点课程。
汇聚中外名师,培育管理英才
100多位拥有丰富企业管理实战经验的国内外知名学者和企业导师,组成了治学严谨、视野开阔的华工MBA师资队伍。同时,近5000位来自各行各业的海内外精英校友,汇成高端化、多元化的校友网络。
学院师资概况:
教职工144人
专任MBA教师中,教授(含研究员)43人,副教授(含副研究员)45 人;博士生导师32 人;在职且享受国家政府特殊津贴专家4人。
整合项目资源,搭建多元平台
通过课程互通、学生活动共享、案例资源互补等方式,华工MBA与华工MPAcc会计专业硕士、工程硕士实现学科支撑平台共享及培养体系协同创新,与工科的交叉融合为学生建立创新思维奠定了基础,满足了当今社会对复合型高素质人才的需求。
华南理工大学MBA/MPAcc/ME专业学位课程Cross Learning Program,每学期超过20门优质共享课程,赋予每一位MBA学员更为自由和开阔的视野。
聚焦技术转化,创造企业价值
华工MBA依托华南理工大学强大的科研及技术开发实力,以技术的有效转化推动行业的进步、企业效益的提高,产、学、研充分互动,为MBA的培养教育注入新动力,助推企业长期可持续发展及技术创新。
三、在这里,学什么?
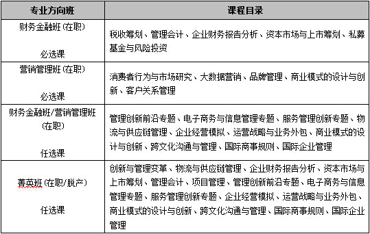
华工2017MBA将开设财务金融方向班(在职)、营销管理方向班(在职)、菁英班(在职/脱产),各方向班课程设置如下:
专业基础模块:商务英语(精品课)、管理经济学、中国特色社会主义市场经济理论与实践
核心模块:财务会计、财务管理、组织行为学、数据、模型与决策、营销管理、管理沟通、人力资源管理、企业战略管理、运营管理、商业伦理与企业家精神
整合模块:企业现场咨询与诊断、拓展训练及10次讲座
方向班选修模块:

注:在职班各方向分班以新生入学分班意向为准,确认分班后不做调整。
四、学制与学费

特别说明:
华南理工大学2017MBA在职班考生录取时须与单位及学校签订三方录取协议;
录取后不再做任何项目调整;
招生指标待定,以学校招生工作办公室最终公布的为准。
五、在这里,与世界交流
1.海外移动课堂
华南理工大学工商管理学院与美国密苏里州立大学、UCLA、意大利费拉拉大学、美国德克萨斯基督大学、美国普渡大学、香港城市大学、香港浸会大学等国际顶尖商学院开展教师互访、学生交流等多层次合作。定期组织MBA学员前往世界著名学府游学,与知名教授面对面,走访世界顶级企业,为MBA学员提供了丰富的国际化教学资源和广阔的国际交流平台。
2.美国密苏里州立大学MBA双学位项目
华南理工大学与美国密苏里州立大学合作,为华南理工大学MBA学生提供赴美留学(课程)机会,两校互认学分,学生申请通过后在美国学习一年,完成相应课程学习,成绩合格者可获得密苏里州立大学工商管理硕士学位和海外留学归国人员身份。完成国内相应课程并取得学分可同时获得国内MBA硕士学位。
至今,已有近30位MBA学员完成该项目学习,获得华南理工大学与美国密苏里州立大学MBA双学位。
3.发展中国家MBA班
华南理工大学工商管理学院发展中国家工商管理硕士项目是教育部与外交部合作成立的“来华留学高端硕士学位奖学金项目”的其中一个项目,目的是加强中国与世界各国,特别是发展中国家在人力资源开发领域的合作。目前教育部只指定了北京大学、清华大学和华南理工大学等6所高校承办来华留学高端硕士学位奖学金项目。
自2014年以来,学院共接收2届发展中国家工商管理硕士合计39名留学生,分别来自泰国、老挝、缅甸、蒙古、埃塞俄比亚、埃及、印度尼西亚等15个发展中国家。
六、课堂之外,精彩无限
除了常规的课程,华工MBA的课外活动更是多姿多彩,拓展训练、新生交流会、校园歌手大赛、体育竞赛,由学员组织建立10多个特色俱乐部,以及不定期举行的管理论坛、主题沙龙、商业策划大赛等,丰富学员的校园生活,更创立了自己的品牌活动——“行业月”。
“行业月”系列活动,以行业沙龙、企业参访等以小规模深入讨论的形式为基础,结合大型专题论坛讲座,实现“每月一主题,聚焦热点行业”的效果,为MBA学员搭建深入行业、互动分享的平台。
七、职场之上,将得到什么?
MBA项目一直以企业需求为目标,以职业能力为导向,于2014年推出职场护航计划。整个计划涵盖学员入学、在读及毕业3年时间,通过引入专业公司,对学员进行持续有效的指引和辅导,包括素质测评与解读、职业生涯规划讲座、简历撰写辅导、模拟面试、就业指导及毕业综合评估,近2年共举办职场护航计划活动27场。
八、奖助学金
1.奖学金,包括学院入学奖学金、学校层面的学业奖学金和国家助学金。学院奖学金覆盖率达到录取人数的20%,其中一等奖2%,奖金10000元,二等奖6%,奖金6000元,三等奖12%,奖金3000元。学校层面的学业奖学金和国家助学金只面向脱产班学生,其中学业奖学金一等奖12000元/人,二等奖10000元/人,三等奖8000元/人。
2.助学金。助学金只面向脱产班学生,国家助学金标准每人500元/月。
以上奖学金政策以学校当年公布政策为准。
九、学位与证书
学生在规定年限之内,学完规定的课程,成绩合格,修满学分,完成硕士学位论文并通过答辩,符合《中华人民共和国学位条例》规定者,由华南理工大学授予工商管理硕士学位,颁发硕士研究生毕业证书。
十、如何报考?
1.报名条件(符合下列条件之一者,工龄计算截止至2017年9月1日)
(1)大学本科毕业后有3年或3年以上工作经验的人员(2014年9月1日前获得毕业证书);
(2)获得国家承认的高职高专学历后,有5年或5年以上工作经验,达到与大学本科毕业生同等学力的人员(2012年9月1日前获得毕业证书);
(3)已获硕士学位或博士学位并有2年或2年以上工作经验的人员(2015年9月1日前获得学位证书)。
说明:2017年MBA联考报考条件、报名时间、流程、考试安排等届时以教育部公布的为准
2.2017MBA招生政策
华南理工大学2017MBA仍采用提前面试和学校自划线政策。考生初试成绩达到学校自划线,面试成绩优秀的考生即可获得拟录取资格;未获得优秀的考生(包括面试合格和未参加提面的考生)将在剩余招生名额范围内,根据录取总成绩(联考成绩和面试成绩加权)从高到低排序择优录取;关于提前面试的时间安排流程等更多信息,请登录(http://www.cnsba.com/mba/ShowNoticenew.asp?id=15591)查看。
3.报考流程及招生时间表

十一、联系方式
电话:020-87114096、 87114293
地址:广州市天河区五山华南理工大学12号楼208室
邮编:510640
电子邮件:scutmba@scut.edu.cn
相关链接:



